Neretko se dešava da je neke delove od lima "nemoguće" izraditi kroz Sheet metal okruženje tj. ne možemo doći do željenog razvijenog stanja. U ovom blogu je opisana tehnika korišćenja SPLIT alata pre nego što se deo prebaci u Sheet-metal okruženje.
Korak 1
Kreirati skice koje će definisati putanju i profil kolena


Korak 2
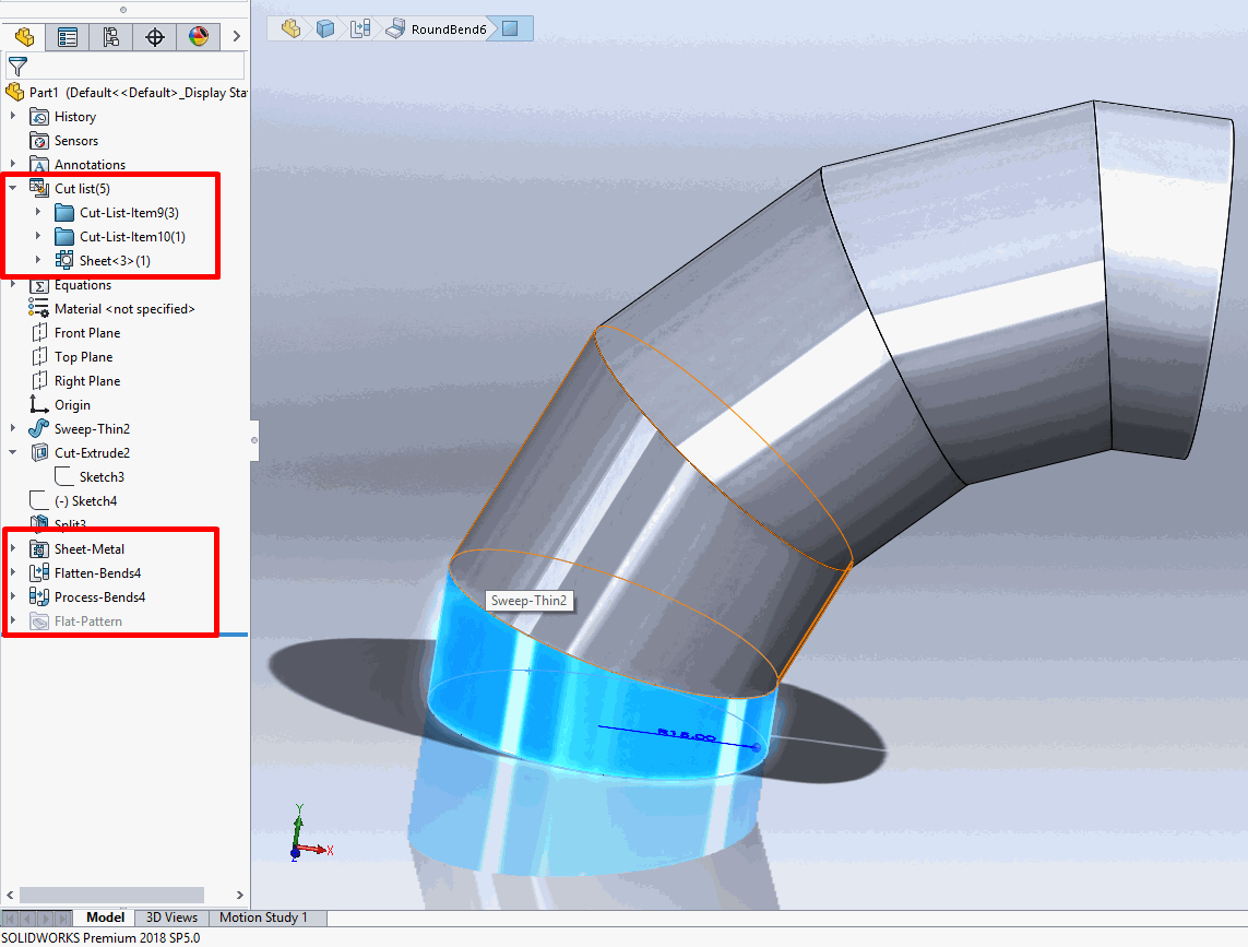
Kreirati deo uz pomoć Sweep alata koji se nalazi na Feature kartici. Iskoristiti opciju Thin feature.

Korak 3
Napraviti rupu.

Korak 4
U frontalnoj ravni kreirati skicu koja će služiti za razdvajanje tela.

Korak 5
Insert → Features → Split. Deo iseći sa skicom koja je napravljena u predhodnom koraku i sačuvati sve delove kao na slici.

Korak 6
Na Sheet metal kartici iskoristiti alat Insert bends. Nakon što se iskoristi ovaj alat, umesto 5 različitih tela dobija se Cut lista i model postaje Sheet metal deo, pa je samim tim moguće dobiti razvijeno stanje.

Rezultat:


Tehnika izrade kompleksnih Sheet-metal delova